- Details
-
Состояние: НовоеЦвет:
- Разноцветный
Категории:- Развивающие игрушки
- Конструкторы
Описание
Эта рация является специализированной рацией с радиочастотой 49,8 МГц.
МГц.
Два набора раций образуют пару. В ней используются батареитип крона 9 В.
Схема проста, и вся машина относительно проста в изготовлении.
Сборка Уровень успеха высок, а расстояние разговора составляет более 10 м. Он
имеет громкий звук, хорошее качество звука и другие преимущества.1. Особенности этого комплекта
1. Громкий звук и хорошее качество звука;
2. Схема этого комплекта проста, вся машина относительно проста в изготовлении, вероятность успеха сборки высока, а расстояние вызова составляет более 10 метров.
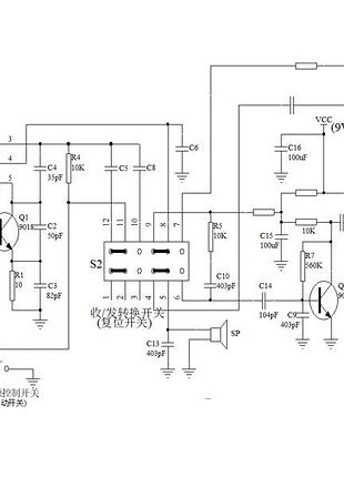
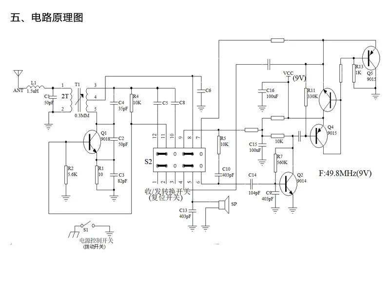
Принцип работы
транзистор Q1 и связанная с ним перестраиваемая катушка индуктивности T1,
конденсаторы C4 и C2 образуют колебательный контур для генерации сигнала
несущей частоты с частотой около 49,8 МГц.
Q2, Q3, Q4, Q5 и конденсаторы с соответствующим сопротивлением образуют цепь
усилителя низкой частоты.
Q2, Q3, Q4, Q5 и связанные с ними резисторные конденсаторы образуют цепь
усилителя низкой частоты. Динамик SP также используется в качестве голосового
конденсатора. Когда схема работает в режиме приема, установите переключатель
передатчик/приемник в положение приема (см. ниже).
Когда схема работает в режиме приема, установите переключатель REC/TRANSMIT в
положение REC (по умолчанию - REC).
Сигнал, принятый от антенны ANT, связывается с индуктором антенны L1, затем с
катушкой индуктивности T1 с регулируемой связью, конденсаторами C4, C2,
высокочастотным транзистором Q1 и вторичной катушкой T1.
Затем он обнаруживается схемой обнаружения волны, состоящей из регулируемой
катушки индуктивности T1, конденсатора C4, C2, высокочастотного транзистора Q1
и вторичной катушки T1. После обнаружения волны аудиосигнал соединяется с
низкочастотным сигналом через вторичную катушку T1 и центральный ответвитель.
Центральный отвод вторичной обмотки T1 подключается к входу усилителя низкой
частоты, и после усиления конденсатор C17 подключается для усиления звука
динамика SP.
После усиления конденсатор C17 подключается, чтобы подтолкнуть динамик SP к
звуку.
Когда схема работает в режиме передатчика, S2 является переключателем
передатчика/приемника (переключатель сброса), и при нажатии он устанавливается
в состояние "передатчик".
Когда схема работает в режиме передачи, S2 является переключателем
(переключателем сброса), и когда он нажимается до состояния "передача",
динамик преобразует голос в сигнал, и конденсатор C17 соединяется с Q2, Q3,
Q4, Q5 и соответствующими резисторными конденсаторами.
После усиления сигнала схемой низкочастотного усилителя, состоящей из
конденсаторов C17, Q2, Q3, Q5 и соответствующих резисторов, сигнал
подключается к генератору через центральные выводы соединенных регулируемых
индукторов.
После усиления сигнала цепью усилителя низкой частоты, состоящей из Q2,
центральный насос связанного регулируемого индуктора подает сигнал на
генератор Q1 для модуляции сигнала, так что емкость bc-перехода генератора
изменяется в зависимости от изменения речевого сигнала.
Емкость bc-перехода трубки подключена параллельно вторичным выводам T1,
поэтому частота генераторного контура изменяется соответствующим образом.
Емкость bc-перехода трубки подключена параллельно к двум клеммам вторичной
обмотки T1, поэтому частота генераторного контура изменяется соответствующим
образом, что реализует функцию модуляции и передает модулированную форму волны
от антенны через T1 и L1.Параметры комплекта:
Размер печатной платы: 50*33
Размер корпуса: 150*26*62
Напряжение питания: 9 В (DC)
Номер модели: WK-56-49Состояние: НовоеЦвет:- Разноцветный
Категории:- Развивающие игрушки
- Конструкторы
- Shipping
-
Shipping Policy
Location shipping method Price Shipping TO US USPS FREE Air and ground shipment time frames are business days only, and exclude weekends and/or holidays.
*All Shipping costs are included.No extra tax or handing fee. - Reviews
-
No reviews yet

Loading..

